کانال تلگرام انجمن @iranledcom
|
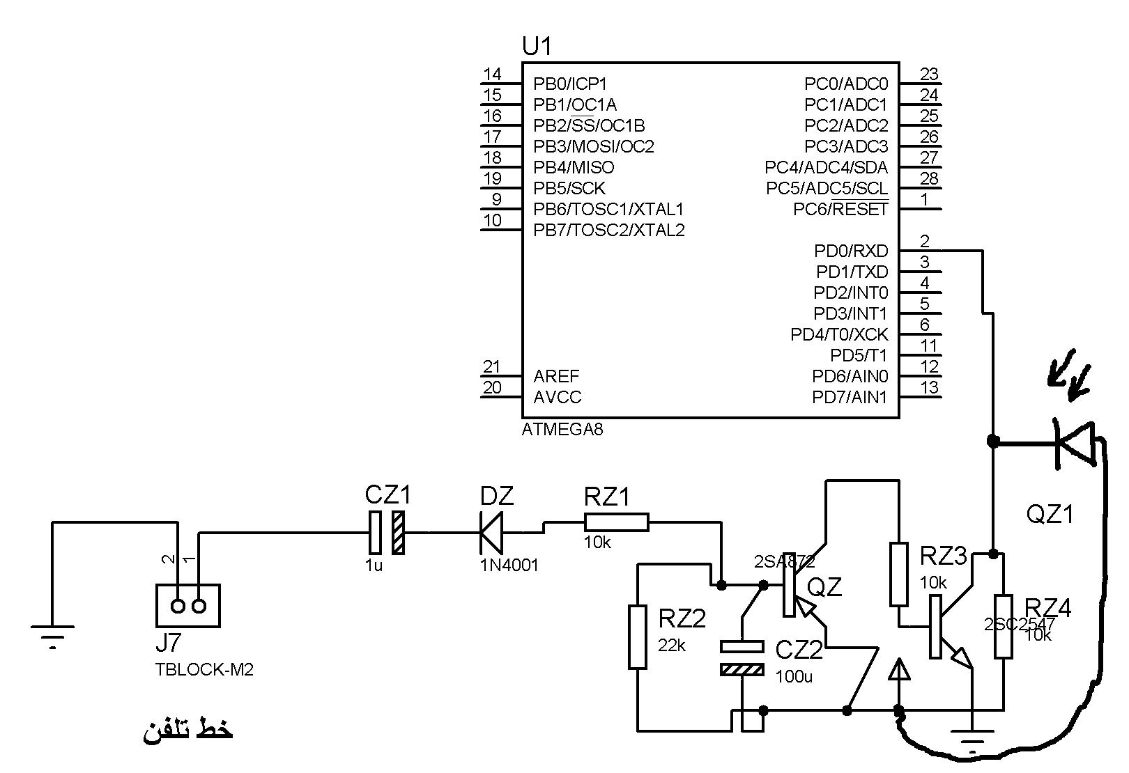
مشکل در مدار تشخیص زنگ
|
|
| نویسنده | پیام |
علیدلی
كاربر دو ستاره ![]() ![]() ارسالها: 143 موضوعها: 62 تاریخ عضویت: مرداد ۱۳۹۰ تشکرها : 108 ( 101 تشکر در 52 ارسال ) |
|
||
| ۰۶-اردیبهشت-۱۳۹۱, ۱۴:۵۴:۰۵ |
| ||
تشکر شده توسط : |
abbasalifix |
abbasalifix
کاربر با تجربه ![]() ![]() ![]() ![]() ارسالها: 1,394 موضوعها: 82 تاریخ عضویت: دى ۱۳۸۸ تشکرها : 1496 ( 2199 تشکر در 1065 ارسال ) |
|
||
| ۰۶-اردیبهشت-۱۳۹۱, ۱۵:۱۶:۵۰ |
| ||
تشکر شده توسط : |
aKaReZa75 |
علیدلی
كاربر دو ستاره ![]() ![]() ارسالها: 143 موضوعها: 62 تاریخ عضویت: مرداد ۱۳۹۰ تشکرها : 108 ( 101 تشکر در 52 ارسال ) |
|
||
| ۰۶-اردیبهشت-۱۳۹۱, ۱۶:۵۲:۴۵ |
| ||
تشکر شده توسط : |
abbasalifix |
abbasalifix
کاربر با تجربه ![]() ![]() ![]() ![]() ارسالها: 1,394 موضوعها: 82 تاریخ عضویت: دى ۱۳۸۸ تشکرها : 1496 ( 2199 تشکر در 1065 ارسال ) |
|
||
| ۰۶-اردیبهشت-۱۳۹۱, ۱۸:۵۱:۱۶ |
| ||
تشکر شده توسط : |
aKaReZa75 |
vigraz
عضو افتخاری ![]() ![]() ![]() ![]() ارسالها: 164 موضوعها: 0 تاریخ عضویت: مرداد ۱۳۹۱ تشکرها : 341 ( 336 تشکر در 151 ارسال ) |
|
||
| ۰۱-شهریور-۱۳۹۱, ۲۱:۵۰:۲۶ |
| ||
تشکر شده توسط : |
abbasalifix |
|
|
کاربرانِ درحال بازدید از این موضوع: 1 مهمان

صفحه اصلی
انجمن
جستجو
فهرست اعضا
افزونه های فایرفاکس
»

تشکر شده توسط :