کانال تلگرام انجمن @iranledcom
|
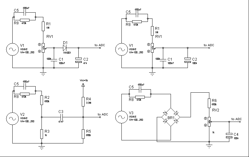
نحوه اندازه گیری ولتاژ AC در بازه بین 100 تا 250 ولت
|
|
| نویسنده | پیام |
student-p
كاربر دو ستاره ![]() ![]() ارسالها: 168 موضوعها: 24 تاریخ عضویت: مهر ۱۳۸۸ تشکرها : 18 ( 125 تشکر در 76 ارسال ) |
|
||
| ۰۶-مهر-۱۳۹۱, ۱۰:۴۲:۲۰ |
| ||
تشکر شده توسط : |
farhadLED |
vigraz
عضو افتخاری ![]() ![]() ![]() ![]() ارسالها: 164 موضوعها: 0 تاریخ عضویت: مرداد ۱۳۹۱ تشکرها : 341 ( 336 تشکر در 151 ارسال ) |
|
||
| ۰۶-مهر-۱۳۹۱, ۲۲:۵۹:۲۶ |
| ||
تشکر شده توسط : |
رسول |
student-p
كاربر دو ستاره ![]() ![]() ارسالها: 168 موضوعها: 24 تاریخ عضویت: مهر ۱۳۸۸ تشکرها : 18 ( 125 تشکر در 76 ارسال ) |
|
||
| ۱۱-مهر-۱۳۹۱, ۱۳:۴۸:۰۹ |
|
|
|
| موضوعات مرتبط با این موضوع... | |||||
| موضوع | نویسنده | پاسخ | بازدید | آخرین ارسال | |
| [حل شد] تقویت ولتاژ خروجی میکرو | shaparak10 | 2 | 3,192 |
۰۶-خرداد-۱۳۹۵, ۰۱:۲۹:۵۹ آخرین ارسال: hamed dehghani |
|
| [سوال] نحوه ی عملکرد دسته ی بازی | mahdifaraji | 4 | 2,947 |
۲۷-تير-۱۳۹۴, ۱۲:۰۳:۳۴ آخرین ارسال: aKaReZa75 |
|
|
|
اندازه گیری مایع با دقت 10 میکرو لیتر | salarhp | 2 | 3,342 |
۰۷-اسفند-۱۳۹۰, ۱۷:۵۷:۱۸ آخرین ارسال: atige |
| پروژه دستگاه اندازه گيري | 870949623 | 4 | 5,387 |
۲۷-اردیبهشت-۱۳۹۰, ۲۰:۴۷:۵۳ آخرین ارسال: 870949623 |
|
| چگونگی اندازه گیری طول یک میله به صورت الکترونیکی | a... | 2 | 3,397 |
۲۶-مهر-۱۳۸۹, ۲۰:۳۷:۳۲ آخرین ارسال: reza555 |
|
کاربرانِ درحال بازدید از این موضوع: 1 مهمان

صفحه اصلی
انجمن
جستجو
فهرست اعضا
افزونه های فایرفاکس
»

تشکر شده توسط :