امتیاز موضوع:
  • 3 رأی - میانگین امتیازات: 4
  • 1
  • 2
  • 3
  • 4
  • 5
راهنمایی در مورد LED 12V AC
نویسنده پیام
mn87 آفلاین
تازه وارد

ارسال‌ها: 8
موضوع‌ها: 1
تاریخ عضویت: فروردین ۱۳۹۲

تشکرها : 4
( 3 تشکر در 2 ارسال )
ارسال: #1
Exclamation  راهنمایی در مورد LED 12V AC
با سلام خدمت همه دوستان

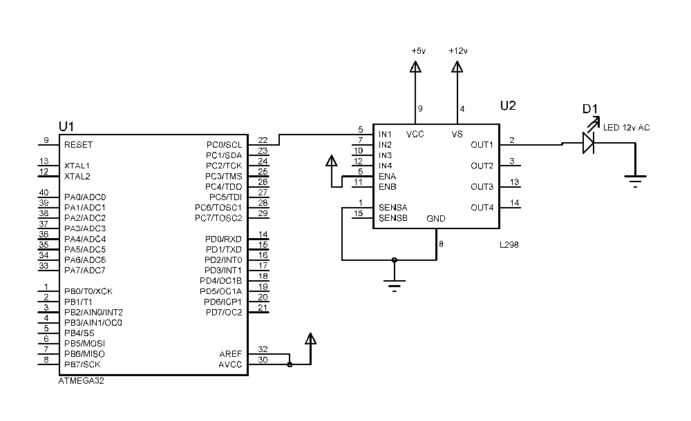
من در حال کار بر روی یه پروژه هستم . این پروژه به این صورت هستش که از طرف میکرو برای(LED 12V AC (LED 3w فرمان میاد . از طرفی چون از L298N بعنوان ایسی درایورم استفاده میکنم ، این ایسی بشدت گرم میکنه Sad . ( حتی با وجود استفاده از یک کانال ) بعد از مدتی گرم شدن زیاد بعلت خاموش شدن LED احتمال میدم که 298 سوخته باشه Sad

اگه مشکلم با 298 حل میشه لطفا منو راهنمایی کنین ودر غیر اینصورت لطفا یه ایسی درایور مناسب با این LED به من پیشنهاد بدین . ممنون میشم .
۲۶-آبان-۱۳۹۲, ۱۲:۴۰:۰۲
ارسال‌ها
پاسخ
omid_phoenix آفلاین
مدیر بخش
*****

ارسال‌ها: 2,238
موضوع‌ها: 108
تاریخ عضویت: شهریور ۱۳۹۱

تشکرها : 12682
( 15434 تشکر در 4574 ارسال )
ارسال: #2
RE: راهنمایی در مورد LED 12V AC
سلام
l298 رو با تغذیه ac راه اندازی میکنید؟
نحوه درایور کردن led به چه طریق هست؟
بهتره طرح شماتیک پروژه تون رو بذارید تا بررسی بشه

خوش باشید.

۲۶-آبان-۱۳۹۲, ۱۶:۱۳:۳۱
ارسال‌ها
پاسخ
تشکر شده توسط : mn87, babyy, Ambassador
mn87 آفلاین
تازه وارد

ارسال‌ها: 8
موضوع‌ها: 1
تاریخ عضویت: فروردین ۱۳۹۲

تشکرها : 4
( 3 تشکر در 2 ارسال )
ارسال: #3
RE: راهنمایی در مورد LED 12V AC
سلام
l298 رو با تغذیه ac راه اندازی میکنید؟
نحوه درایور کردن led به چه طریق هست؟

تغذیه L298 که به این صورت هستش که فرمان از میکرو میگیره و سپس به LED میده . LED ها رو هم چون با 12V dc هم روشن میشن ، من این درایور رو انتخاب کردم .

کلا مدار به این صورت هستش که میکرو با برنامه تعیین شده فرمان روی 298 میفرسته و 298 هم روی LED ها .
(آخرین ویرایش در این ارسال: ۲۶-آبان-۱۳۹۲, ۱۹:۵۷:۳۴، توسط mn87.)
۲۶-آبان-۱۳۹۲, ۱۹:۵۶:۱۷
ارسال‌ها
پاسخ
omid_phoenix آفلاین
مدیر بخش
*****

ارسال‌ها: 2,238
موضوع‌ها: 108
تاریخ عضویت: شهریور ۱۳۹۱

تشکرها : 12682
( 15434 تشکر در 4574 ارسال )
ارسال: #4
RE: راهنمایی در مورد LED 12V AC
(۲۶-آبان-۱۳۹۲, ۱۹:۵۶:۱۷)mn87 نوشته است: تغذیه L298 که به این صورت هستش که فرمان از میکرو میگیره و سپس به LED میده . LED ها رو هم چون با 12V dc هم روشن میشن ، من این درایور رو انتخاب کردم .

کلا مدار به این صورت هستش که میکرو با برنامه تعیین شده فرمان روی 298 میفرسته و 298 هم روی LED ها .

در پست اول ذکر کردید که با تغذیه ac تغذیه میشه

درخصوص مشکلتون بدون وجود طرح و نقشه نمیشه راهنماییی خاصی کرد
باید با مشاهده مدارشماتیک، نحوه اتصال پایه ها و پیاده سازی طرح بررسی بشه

خوش باشید.

(آخرین ویرایش در این ارسال: ۲۸-آبان-۱۳۹۲, ۲۰:۱۷:۵۸، توسط omid_phoenix.)
۲۷-آبان-۱۳۹۲, ۰۱:۰۰:۰۹
ارسال‌ها
پاسخ
تشکر شده توسط : babyy, Ambassador, mn87, hadikh73
mn87 آفلاین
تازه وارد

ارسال‌ها: 8
موضوع‌ها: 1
تاریخ عضویت: فروردین ۱۳۹۲

تشکرها : 4
( 3 تشکر در 2 ارسال )
ارسال: #5
RE: راهنمایی در مورد LED 12V AC
با تشکر از شما آقای عزیزی ....


فایل‌(های) پیوست شده
.bmp   l298n.bmp (اندازه: 76.31 KB / تعداد دفعات دریافت: 67)
(آخرین ویرایش در این ارسال: ۲۷-آبان-۱۳۹۲, ۱۶:۵۰:۰۹، توسط omid_phoenix.)
۲۷-آبان-۱۳۹۲, ۱۵:۱۷:۱۹
ارسال‌ها
پاسخ
mn87 آفلاین
تازه وارد

ارسال‌ها: 8
موضوع‌ها: 1
تاریخ عضویت: فروردین ۱۳۹۲

تشکرها : 4
( 3 تشکر در 2 ارسال )
ارسال: #6
RE: راهنمایی در مورد LED 12V AC
از دوستان واقعا کسی نیست که منو راهنمایی کنه !!!
۲۸-آبان-۱۳۹۲, ۱۱:۵۰:۳۱
ارسال‌ها
پاسخ
omid_phoenix آفلاین
مدیر بخش
*****

ارسال‌ها: 2,238
موضوع‌ها: 108
تاریخ عضویت: شهریور ۱۳۹۱

تشکرها : 12682
( 15434 تشکر در 4574 ارسال )
ارسال: #7
RE: راهنمایی در مورد LED 12V AC
سلام
مهندس نحوه درایو کردنتون درسته
ولی استفاده از l298 برای درایو یک led ac مناسب نیست!
l298 فقط برای بار با ورودی dc پیشنهاد میشه

برای درایو کردن این led نمیدونم ic چیزی هست یا نه
یا شاید میبایست ولتاژ رو اینورت کنید

دراین خصوص باید بیشتر تحقیق کنید
شاید از دوستان دیگه بتونن دراین مورد بیشتر راهنمایی کنند

خوش باشید.

۲۸-آبان-۱۳۹۲, ۱۵:۰۵:۵۱
ارسال‌ها
پاسخ
تشکر شده توسط : babyy, Ambassador
a.mehran آفلاین
مدیر بخش
*****

ارسال‌ها: 1,029
موضوع‌ها: 93
تاریخ عضویت: فروردین ۱۳۹۲

تشکرها : 5128
( 4490 تشکر در 1882 ارسال )
ارسال: #8
RE: راهنمایی در مورد LED 12V AC
ال ای دیم مگه ac میشه ؟ خب دی سی بدی هم روشن میشه !

silent people have the loudest minds شادی − بهینه شده برای ورژن جدید شادی − بهینه شده برای ورژن جدید
سایت من Abrdade.com
۲۸-آبان-۱۳۹۲, ۱۷:۵۰:۴۳
ارسال‌ها
پاسخ
تشکر شده توسط : babyy, Ambassador
hadikh73 آفلاین
مدیــر کـل سایـت
*******

ارسال‌ها: 1,219
موضوع‌ها: 43
تاریخ عضویت: شهریور ۱۳۹۱

تشکرها : 13642
( 14739 تشکر در 4686 ارسال )
ارسال: #9
RE: راهنمایی در مورد LED 12V AC
سلام دوست عزیز چرا از ترانزیستو استفاده نمی کنی؟
مثلا tip41 تا 6 آمپر جواب میده
ال ای دی تون چقدر جریان میکشه؟

۲۸-آبان-۱۳۹۲, ۱۸:۱۴:۱۳
ارسال‌ها
پاسخ
تشکر شده توسط : babyy, Ambassador
omid_phoenix آفلاین
مدیر بخش
*****

ارسال‌ها: 2,238
موضوع‌ها: 108
تاریخ عضویت: شهریور ۱۳۹۱

تشکرها : 12682
( 15434 تشکر در 4574 ارسال )
ارسال: #10
RE: راهنمایی در مورد LED 12V AC
(۲۸-آبان-۱۳۹۲, ۱۷:۵۰:۴۳)a.mehran نوشته است: ال ای دیم مگه ac میشه ؟
آره ac هم داره
(۲۸-آبان-۱۳۹۲, ۱۷:۵۰:۴۳)a.mehran نوشته است: خب دی سی بدی هم روشن میشه!
تا حالا تست نکردم
مثلا ببین این یه led با ولتاژ 12 ولت ac و توان 5w هستش
http://www.ebay.com/itm/CREE-Chips-E12-B...1216045539
مطمعنی که با dc هم روشن میشه؟تست کردی؟

@mn87
لطفا یه عکس از led بذارید

(آخرین ویرایش در این ارسال: ۲۸-آبان-۱۳۹۲, ۲۰:۲۷:۴۳، توسط omid_phoenix.)
۲۸-آبان-۱۳۹۲, ۲۰:۲۵:۴۲
ارسال‌ها
پاسخ
تشکر شده توسط : Ambassador, babyy
mn87 آفلاین
تازه وارد

ارسال‌ها: 8
موضوع‌ها: 1
تاریخ عضویت: فروردین ۱۳۹۲

تشکرها : 4
( 3 تشکر در 2 ارسال )
ارسال: #11
RE: راهنمایی در مورد LED 12V AC
آقای عزیزی با تشکر از شما و دوستان عزیز ...

من LED رو با 12v dc مستقیما تست کردم و مشکلی برای روشن خاموش کردنش ندیدم . احتمالا در صورت استفاده از هیت سینک مشکل حل بشه ...

نقل قول: سلام دوست عزیز چرا از ترانزیستو استفاده نمی کنی؟
مثلا tip41 تا 6 آمپر جواب میده
ال ای دی تون چقدر جریان میکشه؟

دلیل استفاده نکردن از ترانزیستور به این دلیل هستش که من طبق زمان هایی که مدنظر دارم باید بلافاصله LED اکشن بگیره و فعال یا غیرفعال بشه .
(آخرین ویرایش در این ارسال: ۲۸-آبان-۱۳۹۲, ۲۲:۵۵:۴۱، توسط omid_phoenix.)
۲۸-آبان-۱۳۹۲, ۲۲:۳۶:۳۹
ارسال‌ها
پاسخ
تشکر شده توسط : omid_phoenix, babyy


موضوعات مرتبط با این موضوع...
موضوع نویسنده پاسخ بازدید آخرین ارسال
  درخواست راهنمایی برای یک دوست GOLDOST 1 0 ۱۵-بهمن-۱۴۰۲, ۰۰:۴۶:۵۱
آخرین ارسال: GOLDOST
  راهنمایی در مورد کنترل دور موتور کولر sinastar 12 23,448 ۱۰-آبان-۱۳۹۷, ۱۰:۱۸:۵۹
آخرین ارسال: alimogmov
  درخواست راهنمایی منو سازی برای Atmega32 به زبان بیسیک برویglcd armin111 9 6,171 ۱۶-شهریور-۱۳۹۶, ۱۱:۳۹:۲۵
آخرین ارسال: sky_man847
  راهنمایی برای انتخاب پروگرامر Ambassador 5 8,523 ۰۴-مرداد-۱۳۹۶, ۱۶:۰۳:۵۹
آخرین ارسال: CONTOROLER
  درخواست راهنمایی ولوم دیجیتالی sobhan6831 0 2,210 ۰۶-اردیبهشت-۱۳۹۶, ۲۱:۱۷:۳۵
آخرین ارسال: sobhan6831
  راهنمایی برای حل مشکل برنامه در بسکام fedagh 2 3,420 ۱۲-دى-۱۳۹۵, ۱۸:۳۰:۵۹
آخرین ارسال: fedagh
  درخواست راهنمایی درباره دماسنج و رطوبت سنج fedagh 2 3,195 ۰۳-دى-۱۳۹۵, ۰۱:۲۵:۰۷
آخرین ارسال: omid_phoenix
  درخواست راهنمایی از دوستان p.n 5 3,540 ۰۶-آذر-۱۳۹۵, ۲۳:۲۹:۱۹
آخرین ارسال: Ambassador
  راهنمایی در مورد تابلو روان iman-63 133 103,410 ۱۰-مهر-۱۳۹۵, ۱۹:۲۳:۲۲
آخرین ارسال: ali3130
  راهنمایی برای تولید پالس vistac2000 15 17,041 ۰۸-اردیبهشت-۱۳۹۵, ۰۰:۳۹:۴۶
آخرین ارسال: omid_phoenix

پرش به انجمن:


کاربرانِ درحال بازدید از این موضوع: 1 مهمان

صفحه‌ی تماس | IranVig | بازگشت به بالا | | بایگانی | پیوند سایتی RSS