کانال تلگرام انجمن @iranledcom
|
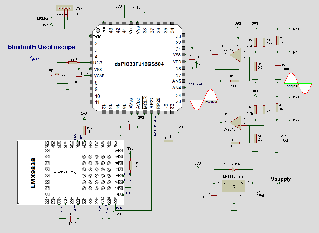
اسیلوسکوپ جیبی بلوتوس
|
|
| نویسنده | پیام |
ha_60
بنيانگذار سايت ![]() ![]() ![]() ![]() ![]() ![]() ارسالها: 4,637 موضوعها: 216 تاریخ عضویت: آبان ۱۳۸۳ تشکرها : 560 ( 6556 تشکر در 2385 ارسال ) |
|
||
| ۲۵-مرداد-۱۳۹۱, ۱۵:۴۶:۱۸ |
| ||
تشکر شده توسط : |
abbasalifix, رسول, sharin, h0x00i, mhpc2009, aKaReZa75, salehjg, apcog, abb_saleh, behzady, mvtwin |
apcog
در حال پیشرفت ![]() ![]() ![]() ارسالها: 315 موضوعها: 40 تاریخ عضویت: شهریور ۱۳۹۰ تشکرها : 61 ( 280 تشکر در 167 ارسال ) |
|
||
| ۲۹-مرداد-۱۳۹۱, ۱۲:۲۵:۱۸ |
|
|
|
کاربرانِ درحال بازدید از این موضوع: 1 مهمان

صفحه اصلی
انجمن
جستجو
فهرست اعضا
افزونه های فایرفاکس
»


تشکر شده توسط :