کانال تلگرام انجمن @iranledcom
|
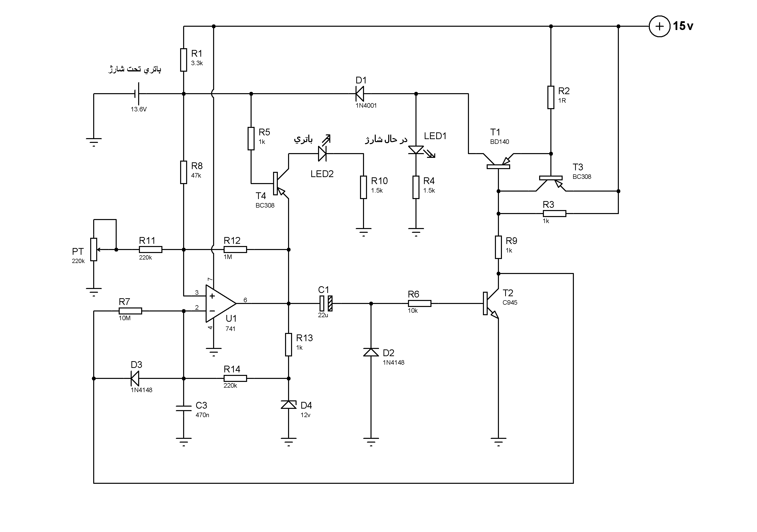
شارژر باتری 12 ولت
|
|
| نویسنده | پیام |
ehsan1100
كاربر تک ستاره ![]() ارسالها: 53 موضوعها: 18 تاریخ عضویت: اردیبهشت ۱۳۸۸ تشکرها : 7 ( 7 تشکر در 6 ارسال ) |
|
||
| ۱۰-دى-۱۳۹۳, ۱۳:۰۴:۰۹ |
|
a.mehran
مدیر بخش ![]() ![]() ![]() ![]() ![]() ارسالها: 1,029 موضوعها: 93 تاریخ عضویت: فروردین ۱۳۹۲ تشکرها : 5126 ( 4490 تشکر در 1882 ارسال ) |
|
||
| ۱۰-دى-۱۳۹۳, ۱۳:۳۰:۳۸ |
| ||
تشکر شده توسط : |
ehsan1100, omid_phoenix, milad15m, رسول, alimogmov, saeid46 |
ehsan1100
كاربر تک ستاره ![]() ارسالها: 53 موضوعها: 18 تاریخ عضویت: اردیبهشت ۱۳۸۸ تشکرها : 7 ( 7 تشکر در 6 ارسال ) |
|
||
| ۱۰-دى-۱۳۹۳, ۱۳:۵۷:۴۳ |
| ||
تشکر شده توسط : |
a.mehran |
a.mehran
مدیر بخش ![]() ![]() ![]() ![]() ![]() ارسالها: 1,029 موضوعها: 93 تاریخ عضویت: فروردین ۱۳۹۲ تشکرها : 5126 ( 4490 تشکر در 1882 ارسال ) |
|
||
| ۱۰-دى-۱۳۹۳, ۱۶:۰۹:۵۰ |
|
ehsan1100
كاربر تک ستاره ![]() ارسالها: 53 موضوعها: 18 تاریخ عضویت: اردیبهشت ۱۳۸۸ تشکرها : 7 ( 7 تشکر در 6 ارسال ) |
|
||
| ۲۵-دى-۱۳۹۳, ۲۲:۴۱:۱۰ |
|
a.mehran
مدیر بخش ![]() ![]() ![]() ![]() ![]() ارسالها: 1,029 موضوعها: 93 تاریخ عضویت: فروردین ۱۳۹۲ تشکرها : 5126 ( 4490 تشکر در 1882 ارسال ) |
|
||
| ۲۶-دى-۱۳۹۳, ۱۸:۵۰:۴۰ |
| ||
تشکر شده توسط : |
milad15m, ehsan1100 |
ehsan1100
كاربر تک ستاره ![]() ارسالها: 53 موضوعها: 18 تاریخ عضویت: اردیبهشت ۱۳۸۸ تشکرها : 7 ( 7 تشکر در 6 ارسال ) |
|
||
| ۲۶-دى-۱۳۹۳, ۱۹:۴۹:۲۲ |
|
a.mehran
مدیر بخش ![]() ![]() ![]() ![]() ![]() ارسالها: 1,029 موضوعها: 93 تاریخ عضویت: فروردین ۱۳۹۲ تشکرها : 5126 ( 4490 تشکر در 1882 ارسال ) |
|
||
| ۲۶-دى-۱۳۹۳, ۲۰:۰۸:۱۲ |
| ||
تشکر شده توسط : |
milad15m, ehsan1100 |
ehsan1100
كاربر تک ستاره ![]() ارسالها: 53 موضوعها: 18 تاریخ عضویت: اردیبهشت ۱۳۸۸ تشکرها : 7 ( 7 تشکر در 6 ارسال ) |
|
||
| ۲۶-دى-۱۳۹۳, ۲۱:۱۱:۰۶ |
| ||
تشکر شده توسط : |
a.mehran |
ehsan1100
كاربر تک ستاره ![]() ارسالها: 53 موضوعها: 18 تاریخ عضویت: اردیبهشت ۱۳۸۸ تشکرها : 7 ( 7 تشکر در 6 ارسال ) |
|
||
| ۱۶-بهمن-۱۳۹۳, ۲۳:۱۷:۲۲ |
|
ehsan1100
كاربر تک ستاره ![]() ارسالها: 53 موضوعها: 18 تاریخ عضویت: اردیبهشت ۱۳۸۸ تشکرها : 7 ( 7 تشکر در 6 ارسال ) |
|
||
| ۱۸-بهمن-۱۳۹۳, ۰۰:۲۲:۵۷ |
|
|
|
| موضوعات مرتبط با این موضوع... | |||||
| موضوع | نویسنده | پاسخ | بازدید | آخرین ارسال | |
| باتری های سربی اسیدی و شارژ آنها ؟ | mega16 | 1 | 464 |
۳۰-خرداد-۱۴۰۰, ۱۳:۵۰:۵۴ آخرین ارسال: alimogmov |
|
| ورود باتری بعد از قطع برق ؟ | mega16 | 2 | 637 |
۲۶-اسفند-۱۳۹۹, ۱۱:۱۱:۴۳ آخرین ارسال: alimogmov |
|
| تشریح چند المان در مدارات شارژر ؟ | mega16 | 6 | 1,370 |
۰۲-تير-۱۳۹۹, ۰۸:۲۵:۱۹ آخرین ارسال: mega16 |
|
| مدار شارژر باتری اسیدی با lm317 ؟ | mega16 | 15 | 3,282 |
۰۶-خرداد-۱۳۹۹, ۲۱:۵۰:۳۸ آخرین ارسال: alimogmov |
|
|
|
[سوال] سوال درباره ی باتری کتابی | Index1 | 1 | 1,511 |
۲۵-خرداد-۱۳۹۷, ۰۰:۴۴:۱۶ آخرین ارسال: 1نفر |
| درخواست مدار شارژر برای باتری لیتیومی 7.4 ولت | pedram032 | 1 | 3,332 |
۰۵-دى-۱۳۹۵, ۲۳:۰۵:۲۸ آخرین ارسال: hadikh73 |
|
| فرمولی برای محاسبه ی آستانه شارژ باتری | فروم باز | 3 | 2,887 |
۱۲-آذر-۱۳۹۴, ۰۹:۳۰:۰۴ آخرین ارسال: sharin |
|
| طراحی UPS برای باتری | علیدلی | 3 | 3,695 |
۲۵-آبان-۱۳۹۴, ۱۷:۵۱:۲۰ آخرین ارسال: 1نفر |
|
| شارژر باطری | parsegade | 2 | 3,355 |
۲۳-آبان-۱۳۹۴, ۰۳:۴۹:۲۷ آخرین ارسال: ali-200 |
|
| شارژ باتری | Dastanjahan | 3 | 2,782 |
۰۴-فروردین-۱۳۹۴, ۱۸:۴۷:۵۰ آخرین ارسال: alimogmov |
|
کاربرانِ درحال بازدید از این موضوع: 1 مهمان

صفحه اصلی
انجمن
جستجو
فهرست اعضا
افزونه های فایرفاکس
»

تشکر شده توسط :