امتیاز موضوع:
  • 1 رأی - میانگین امتیازات: 5
  • 1
  • 2
  • 3
  • 4
  • 5
مشکل در ربات مسیریاب
نویسنده پیام
hamedskort آفلاین
تازه وارد

ارسال‌ها: 13
موضوع‌ها: 2
تاریخ عضویت: بهمن ۱۳۸۹

تشکرها : 0
( 0 تشکر در 0 ارسال )
ارسال: #1
مشکل در ربات مسیریاب
با سلام به همه دوستان
من یک ربات مسیریاب ساختم و از درایور l298 برای موتورهای دی سی استفاده کردم و وقتی که ولتاژ رو به مدار روباتم وصل میکنم و ربات رو روی زمین نمیگذارم تمام سنسورهام درست کار میکنن ولی به محض اینک چرخ های روبات رو روی زمین میگذارم بیشتر سنسورام روشن میشه و ربات درست کار نمیکنه
من برای ولتاژ برگشتی موتورهامم دیود قرار دادم ولی وقتی ولتاژ رو مستقیم به موتورام وصل میکنم که دائم موتورام روشن باشه تمام سنسورامم روشن میشه این مشکل رو دارم نمیدونم مشکل کارم از کجاست لطفا کمکم کنید
۰۷-بهمن-۱۳۸۹, ۰۵:۴۰:۵۷
ارسال‌ها
پاسخ
reza555 غایب
مدیر بازنشسته
*****

ارسال‌ها: 1,073
موضوع‌ها: 17
تاریخ عضویت: شهریور ۱۳۸۸

تشکرها : 3779
( 3261 تشکر در 1342 ارسال )
ارسال: #2
RE: مشکل در ربات مسیریاب
سلام
ضمن خوش آمدگویی به شما
یه سوال رو در تالار مرتبط بپرسین و نه چند جا

تغذیه مدار کافی هست؟
از چه تغذیه ای استفاده میکنید؟

زندگی مدیریت فرصت هاست.
۰۷-بهمن-۱۳۸۹, ۱۰:۵۵:۳۱
ارسال‌ها
پاسخ
تشکر شده توسط : h0x00i, رسول
h0x00i آفلاین
مدیر بازنشسته
*****

ارسال‌ها: 959
موضوع‌ها: 109
تاریخ عضویت: دى ۱۳۸۹

تشکرها : 2866
( 2450 تشکر در 949 ارسال )
ارسال: #3
RE: مشکل در ربات مسیریاب
دوست من شما بايد ببيني اول سنسور ها در يك زاويه درست قرار دارن يا نه
درمورد تغذيه بهتر اول از يك تغذيه خارجي مثلا پاور كامپيوتر استفاده كني بعد يك تغذيه مناسب داخلي قرار بدي

ديگه اينكه يك شماتيك از مدار روبات بزار و شكل قرار گيري سنسورها از تقويت كننده باري سنسور استفاده ميكني پايه هاي جريان گير l298 به زمين وصل كن با يك مقاومت 1 كيلويي
فعلا اينا رو انجام بده جواب نداد حتما مدارو بذار با شكل سنسورها احتمالا سنسورها در زاويه درست نيستن و روي هم تاثير ميذاران

:)

دوستان الکترونیکی پیشنهاد می کنم حتما برن python یاد بگیرن ...
پروژه ، مقاله ،... 
۰۷-بهمن-۱۳۸۹, ۱۱:۱۶:۴۵
وب سایت ارسال‌ها
پاسخ
تشکر شده توسط : reza555, رسول
hamedskort آفلاین
تازه وارد

ارسال‌ها: 13
موضوع‌ها: 2
تاریخ عضویت: بهمن ۱۳۸۹

تشکرها : 0
( 0 تشکر در 0 ارسال )
ارسال: #4
RE: مشکل در ربات مسیریاب
(۰۷-بهمن-۱۳۸۹, ۱۰:۵۵:۳۱)reza555 نوشته است: سلام
ضمن خوش آمدگویی به شما
یه سوال رو در تالار مرتبط بپرسین و نه چند جا

تغذیه مدار کافی هست؟
از چه تغذیه ای استفاده میکنید؟
با سلام و تشکر
تاپیک اول رو اشتباهی ارسال کردم
از باتری 12 ولت که 2 امپر میده استفاده میکنم کافیه؟
یک مدار مسیریاب با اطلاعات موجود در عکس چند آمپر نیاز داره
فعلا این عکسو داشته باشد تا شماتیک رو قرار بدم
(۰۷-بهمن-۱۳۸۹, ۱۱:۱۶:۴۵)h0x00i نوشته است: دوست من شما بايد ببيني اول سنسور ها در يك زاويه درست قرار دارن يا نه
درمورد تغذيه بهتر اول از يك تغذيه خارجي مثلا پاور كامپيوتر استفاده كني بعد يك تغذيه مناسب داخلي قرار بدي

ديگه اينكه يك شماتيك از مدار روبات بزار و شكل قرار گيري سنسورها از تقويت كننده باري سنسور استفاده ميكني پايه هاي جريان گير l298 به زمين وصل كن با يك مقاومت 1 كيلويي
فعلا اينا رو انجام بده جواب نداد حتما مدارو بذار با شكل سنسورها احتمالا سنسورها در زاويه درست نيستن و روي هم تاثير ميذاران

سلام ببینید از این دوتا عکس که پیوست کردم سر در میارید .به نظرتون هرجای مدار کم وکاستی داره بگید تا درستش کنم
واقعا ممنونم


فایل‌(های) پیوست شده بندانگشتی (ها)
       
(آخرین ویرایش در این ارسال: ۰۸-بهمن-۱۳۸۹, ۰۴:۴۳:۳۲، توسط hamedskort.)
۰۸-بهمن-۱۳۸۹, ۰۳:۱۱:۲۷
ارسال‌ها
پاسخ
h0x00i آفلاین
مدیر بازنشسته
*****

ارسال‌ها: 959
موضوع‌ها: 109
تاریخ عضویت: دى ۱۳۸۹

تشکرها : 2866
( 2450 تشکر در 949 ارسال )
ارسال: #5
RE: مشکل در ربات مسیریاب
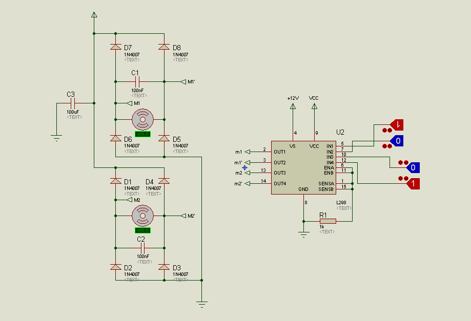
دوست عزیز ببین درایور اینجوری بستی
تغذیه میکرو با موتور جدا باید باشه


فایل‌(های) پیوست شده
.rar   l298.rar (اندازه: 37.27 KB / تعداد دفعات دریافت: 183)

:)

دوستان الکترونیکی پیشنهاد می کنم حتما برن python یاد بگیرن ...
پروژه ، مقاله ،... 
(آخرین ویرایش در این ارسال: ۰۸-بهمن-۱۳۸۹, ۱۸:۳۹:۰۷، توسط h0x00i.)
۰۸-بهمن-۱۳۸۹, ۱۱:۲۷:۰۶
وب سایت ارسال‌ها
پاسخ
تشکر شده توسط : reza555, رسول
hamedskort آفلاین
تازه وارد

ارسال‌ها: 13
موضوع‌ها: 2
تاریخ عضویت: بهمن ۱۳۸۹

تشکرها : 0
( 0 تشکر در 0 ارسال )
ارسال: #6
RE: مشکل در ربات مسیریاب
(۰۸-بهمن-۱۳۸۹, ۱۱:۲۷:۰۶)h0x00i نوشته است: دوست عزیز ببین درایور اینجوری بستی
تغذیه میکرو با موتور جدا باید باشه

سلام خسته نباشی داداشم
من این فایل رو دانلود کردم ولی با Proteus 6 Professional نتونستم بازش کنم اگه به صورت عکس بذاریش ممنونت میشم
تغذیه میکرو با موتور جدا باشه یعنی از دوتا باطری جدا استفاده کنم؟
من از یک باطری استفاده کردم ولی توسط رگولاتور هر بخش رو جداسازی کردم.
۰۹-بهمن-۱۳۸۹, ۰۳:۰۸:۴۹
ارسال‌ها
پاسخ
h0x00i آفلاین
مدیر بازنشسته
*****

ارسال‌ها: 959
موضوع‌ها: 109
تاریخ عضویت: دى ۱۳۸۹

تشکرها : 2866
( 2450 تشکر در 949 ارسال )
ارسال: #7
RE: مشکل در ربات مسیریاب
اینم عکسش Wink


فایل‌(های) پیوست شده بندانگشتی (ها)
   

:)

دوستان الکترونیکی پیشنهاد می کنم حتما برن python یاد بگیرن ...
پروژه ، مقاله ،... 
۰۹-بهمن-۱۳۸۹, ۱۵:۵۸:۵۰
وب سایت ارسال‌ها
پاسخ
hamedskort آفلاین
تازه وارد

ارسال‌ها: 13
موضوع‌ها: 2
تاریخ عضویت: بهمن ۱۳۸۹

تشکرها : 0
( 0 تشکر در 0 ارسال )
ارسال: #8
RE: مشکل در ربات مسیریاب
(۰۹-بهمن-۱۳۸۹, ۱۵:۵۸:۵۰)h0x00i نوشته است: اینم عکسشWink

من اینطوری چیدمش
فکر کنم مثل شما میشه ولی خازن قرار ندادم وپایه های 6.11.1.15.8
l298 رو با مقاومت به زمین وصل نکردم


فایل‌(های) پیوست شده بندانگشتی (ها)
   
۱۰-بهمن-۱۳۸۹, ۰۳:۵۳:۰۶
ارسال‌ها
پاسخ
h0x00i آفلاین
مدیر بازنشسته
*****

ارسال‌ها: 959
موضوع‌ها: 109
تاریخ عضویت: دى ۱۳۸۹

تشکرها : 2866
( 2450 تشکر در 949 ارسال )
ارسال: #9
RE: مشکل در ربات مسیریاب
خازن حتما بزار
اگه این پایه ها زمین نباشه کار نمی کنه
دوتاش 6 11 برای فعال سازی اگه زمین نباشه کار نمی کنه
1 و 15 برای جریان گیری حتما زمین باشه
8 که زمین نکنی اصلا جواب نمی ده این زمین ic باید حتما gnd بشه

:)

دوستان الکترونیکی پیشنهاد می کنم حتما برن python یاد بگیرن ...
پروژه ، مقاله ،... 
(آخرین ویرایش در این ارسال: ۱۰-بهمن-۱۳۸۹, ۱۱:۴۳:۵۳، توسط h0x00i.)
۱۰-بهمن-۱۳۸۹, ۱۱:۴۱:۴۳
وب سایت ارسال‌ها
پاسخ
تشکر شده توسط : reza555, رسول
hamedskort آفلاین
تازه وارد

ارسال‌ها: 13
موضوع‌ها: 2
تاریخ عضویت: بهمن ۱۳۸۹

تشکرها : 0
( 0 تشکر در 0 ارسال )
ارسال: #10
RE: مشکل در ربات مسیریاب
سلام
من به یکی گفتم،گفت تمام این مشکلات برا اینه که یک جای مدارت اتصالی داره به نظر شما ممکنه اینطوری باشه
۱۲-بهمن-۱۳۸۹, ۰۴:۴۶:۴۹
ارسال‌ها
پاسخ
h0x00i آفلاین
مدیر بازنشسته
*****

ارسال‌ها: 959
موضوع‌ها: 109
تاریخ عضویت: دى ۱۳۸۹

تشکرها : 2866
( 2450 تشکر در 949 ارسال )
ارسال: #11
RE: مشکل در ربات مسیریاب
ببین مهندس اولا شاید درست بگه مهم اینکه تو بدونی مدارو درست طراحی کردی بعد این اتصال کجاست فکر نکنم با یه اتصال چنیین اتفاقی بیوفته........

مهندس اگه این پایه هارو وصل نکنی کار نمکنه 6.11.1.15.8

:)

دوستان الکترونیکی پیشنهاد می کنم حتما برن python یاد بگیرن ...
پروژه ، مقاله ،... 
(آخرین ویرایش در این ارسال: ۱۲-بهمن-۱۳۸۹, ۱۱:۴۴:۰۸، توسط h0x00i.)
۱۲-بهمن-۱۳۸۹, ۱۱:۳۵:۵۰
وب سایت ارسال‌ها
پاسخ
تشکر شده توسط : رسول


موضوعات مرتبط با این موضوع...
موضوع نویسنده پاسخ بازدید آخرین ارسال
  موقعیت ربات در زمین دارای ابعاد مشخص farshad1195 8 3,972 ۱۰-مرداد-۱۳۹۴, ۲۲:۵۶:۱۸
آخرین ارسال: farshad1195
Wink یادگیری زبان انگلیسی با ربات انسان نمای دانشگاه شریف! ROBOTICS 12 9,839 ۲۴-آبان-۱۳۹۳, ۱۳:۱۳:۵۱
آخرین ارسال: omid_phoenix
  [فوری] حرکت قبلی در مسیریاب Amir_Esh 1 2,091 ۲۵-شهریور-۱۳۹۳, ۰۰:۰۳:۰۰
آخرین ارسال: modj.ir
  مشکل در برنامه ی ربات مسیریاب rekima 15 9,490 ۲۲-شهریور-۱۳۹۳, ۱۶:۵۷:۱۹
آخرین ارسال: Amir_Esh
Question [سوال] برنامه ربات مسير ياب5سنسوره se2010 18 14,635 ۲۰-شهریور-۱۳۹۳, ۱۱:۳۷:۴۲
آخرین ارسال: s.h.h
  [پروژه] کمک در برنامه ربات ميکروموس با 3 سنسور التراسونيک elnino99 3 4,058 ۲۸-تير-۱۳۹۳, ۱۴:۵۴:۳۲
آخرین ارسال: behzady
  کالیبره کردن سنسور مادون قرمز برای ربات تعقیب خط invmechrobonic 0 2,514 ۲۳-تير-۱۳۹۳, ۱۹:۵۵:۳۱
آخرین ارسال: invmechrobonic
  خريد ربات آدم نما hamid67fathi 3 9,825 ۰۸-اسفند-۱۳۹۲, ۱۶:۰۰:۲۲
آخرین ارسال: mahan_0766
  مدار فلزیاب برای ربات مین یاب omid_phoenix 14 18,576 ۱۱-آذر-۱۳۹۲, ۲۰:۳۲:۵۹
آخرین ارسال: a.mehran
  ربات انسان نما سورنا 3 ROBOTICS 3 4,801 ۳۱-شهریور-۱۳۹۲, ۱۶:۲۶:۴۲
آخرین ارسال: ROBOTICS

پرش به انجمن:


کاربرانِ درحال بازدید از این موضوع: 1 مهمان

صفحه‌ی تماس | IranVig | بازگشت به بالا | | بایگانی | پیوند سایتی RSS