امتیاز موضوع:
  • 1 رأی - میانگین امتیازات: 5
  • 1
  • 2
  • 3
  • 4
  • 5
دیمر 12 ولت 5 آمپر
نویسنده پیام
omid_phoenix آفلاین
مدیر بخش
*****

ارسال‌ها: 2,238
موضوع‌ها: 108
تاریخ عضویت: شهریور ۱۳۹۱

تشکرها : 12682
( 15434 تشکر در 4574 ارسال )
ارسال: #1
دیمر 12 ولت 5 آمپر
با سلام
مدارات دیمر Dimmer با هدف تنظیم سطوح ولتاژ برای کنترل تجهیزات مختلف روشنایی، موتورها و... طراحی و ساخت میشوند.
مدار دیمر پیوست با خروجی ولتاژ 12 ولت و جریان کاری حداکثر 5 آمپر میتواند جهت کنترل سطح ولتاژ تغذیه LED های نواری، لامپ های 12 ولت و موتورهای 12 ولت مورد استفاده قرار بگیرد.

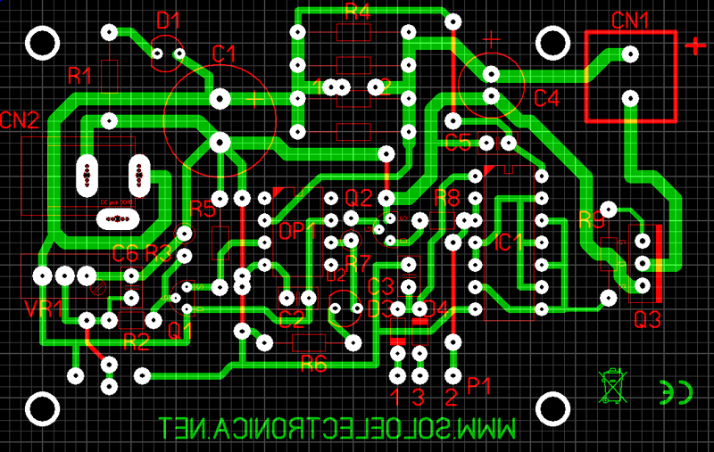
[تصویر:  attachment.php?aid=14137]

ویژگی ها:
  • ولتاژ تغذیه 11 تا 15 ولت (ماکزیمم 15)
  • قابلیت تنظیم سیگنال خروجی PWM بین آستانه 1% تا 99%
  • جریان خروجی 5 آمپر
  • حفاظت در برابر تنظیمات ناگهانی خروجی
  • فرکانس کاری 30KHz
منبع+توضیحات تکمیلی


فایل‌(های) پیوست شده بندانگشتی (ها)
                   

.pdf   PCB.pdf (اندازه: 24.27 KB / تعداد دفعات دریافت: 247)

(آخرین ویرایش در این ارسال: ۱۱-آذر-۱۳۹۷, ۰۸:۴۹:۰۹، توسط aKaReZa75.)
۱۰-آذر-۱۳۹۷, ۱۱:۱۰:۴۲
ارسال‌ها
پاسخ
تشکر شده توسط : babyy, hadikh73, 1نفر, alimogmov, aKaReZa75, Ambassador
mega16 آفلاین
كاربر دو ستاره
**

ارسال‌ها: 76
موضوع‌ها: 29
تاریخ عضویت: بهمن ۱۳۸۹

تشکرها : 21
( 5 تشکر در 4 ارسال )
ارسال: #2
RE: دیمر 12 ولت 5 آمپر
سلام این نقطه P2 در شماتیک چی هست ؟ اگر منظور ولوم هست خب این ولوم کجاست ؟
۱۸-شهریور-۱۳۹۹, ۲۲:۴۱:۱۸
ارسال‌ها
پاسخ
aKaReZa75 آفلاین
حسین باقری
*****

ارسال‌ها: 1,608
موضوع‌ها: 23
تاریخ عضویت: مرداد ۱۳۹۱

تشکرها : 4898
( 4700 تشکر در 1593 ارسال )
ارسال: #3
RE: دیمر 12 ولت 5 آمپر
سلام.
ظاهرا P1, P2 اسم اون گره ها هستن که یک مقاومت ولت بالا به جای اون 4 تا مقاومت استفاده شده.
۱۹-شهریور-۱۳۹۹, ۰۸:۴۰:۴۲
وب سایت ارسال‌ها
پاسخ
تشکر شده توسط : Ambassador
mega16 آفلاین
كاربر دو ستاره
**

ارسال‌ها: 76
موضوع‌ها: 29
تاریخ عضویت: بهمن ۱۳۸۹

تشکرها : 21
( 5 تشکر در 4 ارسال )
ارسال: #4
RE: دیمر 12 ولت 5 آمپر
سلام ترانزیستور rfp50n06 در بازار موجود نیست مشابه چی پیشنهاد میکنید ؟
۲۳-آبان-۱۳۹۹, ۱۳:۵۴:۲۵
ارسال‌ها
پاسخ
hadikh73 آفلاین
مدیــر کـل سایـت
*******

ارسال‌ها: 1,219
موضوع‌ها: 43
تاریخ عضویت: شهریور ۱۳۹۱

تشکرها : 13642
( 14739 تشکر در 4686 ارسال )
ارسال: #5
RE: دیمر 12 ولت 5 آمپر
(۲۳-آبان-۱۳۹۹, ۱۳:۵۴:۲۵)mega16 نوشته است: سلام ترانزیستور rfp50n06 در بازار موجود نیست مشابه چی پیشنهاد میکنید ؟
سلام
این ماسفت 50 آمپر و 60 ولت هستش
میتونی از ماسفت هایی با ولتاژ و جریان بالاتر استفاده کنی مثلا 70n60 یا هر ماسفتی دیگه

۲۳-آبان-۱۳۹۹, ۱۹:۵۹:۱۶
ارسال‌ها
پاسخ
تشکر شده توسط : 1نفر, Ghoghnus, alimogmov


موضوعات مرتبط با این موضوع...
موضوع نویسنده پاسخ بازدید آخرین ارسال
  طراحی درایور قدرت آمپر بالا t3r!p3000 60 96,362 ۳۱-شهریور-۱۳۹۶, ۱۵:۴۱:۰۸
آخرین ارسال: salehjg
at [ایرانویجی] منبع تغذیه سوئیچینگ 0-40 با جریان دهی 20 آمپر h0x00i 14 24,637 ۰۶-بهمن-۱۳۹۴, ۰۹:۱۲:۰۶
آخرین ارسال: alii_kazemii

پرش به انجمن:


کاربرانِ درحال بازدید از این موضوع: 1 مهمان

صفحه‌ی تماس | IranVig | بازگشت به بالا | | بایگانی | پیوند سایتی RSS