امتیاز موضوع:
  • 0 رأی - میانگین امتیازات: 0
  • 1
  • 2
  • 3
  • 4
  • 5
مشکل در راه اندازی مسیریاب
نویسنده پیام
salarhp آفلاین
تازه وارد

ارسال‌ها: 16
موضوع‌ها: 7
تاریخ عضویت: مرداد ۱۳۸۹

تشکرها : 4
( 6 تشکر در 4 ارسال )
ارسال: #1
مشکل در راه اندازی مسیریاب
با سلام
بنده یه ربات با 24 سنسور ساختم که به صورت 8 می باشد و برای راه اندازی موتور از دو عدد l298 استفاده کردم که برای هرموتور یک درایور حالا در حالت رو به جلو برای ربات مشکلی نداردRolleyes ولی در حالت چرخش معکوس موتور یکی از درایورها بسیار داغ می کندAngry و بعضی وقتها تا 3 آمپر جریان می کشه017Amaze که بعد از چند ثانیه میکرو هنگ می کونهWhistle.(البته این مشکل وقتی پیش میاد که ربات رو زمین باشهAmaze).ConfusedConfusedConfusedConfusedConfusedConfused
۲۶-مرداد-۱۳۸۹, ۰۲:۲۸:۰۶
ارسال‌ها
پاسخ
t3r!p3000 آفلاین
         
*****

ارسال‌ها: 5,050
موضوع‌ها: 83
تاریخ عضویت: اردیبهشت ۱۳۸۵

تشکرها : 34447
( 17423 تشکر در 5116 ارسال )
ارسال: #2
RE: مشکل در راه اندازی مسیریاب
یکی از دیود های هرزگرد سوخته و یا برعکس وصل شده !!!

درایور سوخته !!

قطی یا اتصالی داره مدار !!!


واسه هنگ کردن میکرو یه خازن گنده بهش وصل کن و برقشو جدا کن !! ( حتی با یه دیود )
۲۶-مرداد-۱۳۸۹, ۰۲:۵۸:۵۱
ارسال‌ها
پاسخ
تشکر شده توسط : رسول, reza555, salehjg, ram3di
reza555 غایب
مدیر بازنشسته
*****

ارسال‌ها: 1,073
موضوع‌ها: 17
تاریخ عضویت: شهریور ۱۳۸۸

تشکرها : 3779
( 3261 تشکر در 1342 ارسال )
ارسال: #3
RE: مشکل در راه اندازی مسیریاب
دوستان
این مد نظرتون باشه در جاهایی که از المان های جراین نسبتا بالا استفاده میکنین و در کنار میکرو المانهایی مثل رله و کنتاکتور یا فرکانس بالا ندارین در بیشتر موارد ریست کردن میمرو به خاطر جریان کشیه و جریان کسی باعث میشه ولتاژ تغذیه میکرو افت کنه و اون فیوز بیت بادن لول وارد عمل بشه و میکرو ریست شه
برای رفع عیب این مشکل پیشنهاد علی جان بهترین میتونه باشه منتها به شرطی که عامل جریان کشی رو پیدا کنی و رفعش کنی

زندگی مدیریت فرصت هاست.
(آخرین ویرایش در این ارسال: ۲۷-مرداد-۱۳۸۹, ۱۳:۳۵:۳۵، توسط reza555.)
۲۶-مرداد-۱۳۸۹, ۱۴:۰۱:۵۴
ارسال‌ها
پاسخ
تشکر شده توسط : t3r!p3000, رسول, salehjg, ram3di
salarhp آفلاین
تازه وارد

ارسال‌ها: 16
موضوع‌ها: 7
تاریخ عضویت: مرداد ۱۳۸۹

تشکرها : 4
( 6 تشکر در 4 ارسال )
ارسال: #4
RE: مشکل در راه اندازی مسیریاب
(۲۶-مرداد-۱۳۸۹, ۰۲:۵۸:۵۱)t3r!p3000 نوشته است: یکی از دیود های هرزگرد سوخته و یا برعکس وصل شده !!!

درایور سوخته !!

قطی یا اتصالی داره مدار !!!


واسه هنگ کردن میکرو یه خازن گنده بهش وصل کن و برقشو جدا کن !! ( حتی با یه دیود )

خیلی ممنون از پاسختون همه رو چک کردم یه برنامه ساده که 2 ثانیه رو به جلو بعد 2ثانیه روبه عقب که توی حلقه گذاشتم براش نوشتم حالا 2 یا 3 بار کارمی کونه و بعد دیگه همش روبه جلو میره نمی دونم چیکارش کنم. اگه قطعه ای اشتباه یا سوخته بود که بار اول و دوم کار نمی کرد.
۲۷-مرداد-۱۳۸۹, ۱۲:۴۷:۲۹
ارسال‌ها
پاسخ
t3r!p3000 آفلاین
         
*****

ارسال‌ها: 5,050
موضوع‌ها: 83
تاریخ عضویت: اردیبهشت ۱۳۸۵

تشکرها : 34447
( 17423 تشکر در 5116 ارسال )
ارسال: #5
RE: مشکل در راه اندازی مسیریاب
مهندس میکرو هنگ می کنه !

به خازن گنده و یه 104 با برق میکرو و نزدیک باهاش موازی کنی و ترجیحا برق میکرو رو جدا کن !!



۲۷-مرداد-۱۳۸۹, ۱۷:۲۳:۴۹
ارسال‌ها
پاسخ
تشکر شده توسط : reza555, salehjg, رسول, ram3di
salarhp آفلاین
تازه وارد

ارسال‌ها: 16
موضوع‌ها: 7
تاریخ عضویت: مرداد ۱۳۸۹

تشکرها : 4
( 6 تشکر در 4 ارسال )
ارسال: #6
RE: مشکل در راه اندازی مسیریاب
(۲۷-مرداد-۱۳۸۹, ۱۷:۲۳:۴۹)t3r!p3000 نوشته است: مهندس میکرو هنگ می کنه !

به خازن گنده و یه 104 با برق میکرو و نزدیک باهاش موازی کنی و ترجیحا برق میکرو رو جدا کن !!

با تشکر از راهنمائیاتون ، بنده نرم افزار خوندم و از الکترونیک سرم در نمیارمSad اگه میتونید یه مدار برای این ربات ما بزارید Rolleyes خیلی ممنونتون میشم با تشکر از لطف دوستان...
۲۸-مرداد-۱۳۸۹, ۱۲:۴۰:۳۸
ارسال‌ها
پاسخ
t3r!p3000 آفلاین
         
*****

ارسال‌ها: 5,050
موضوع‌ها: 83
تاریخ عضویت: اردیبهشت ۱۳۸۵

تشکرها : 34447
( 17423 تشکر در 5116 ارسال )
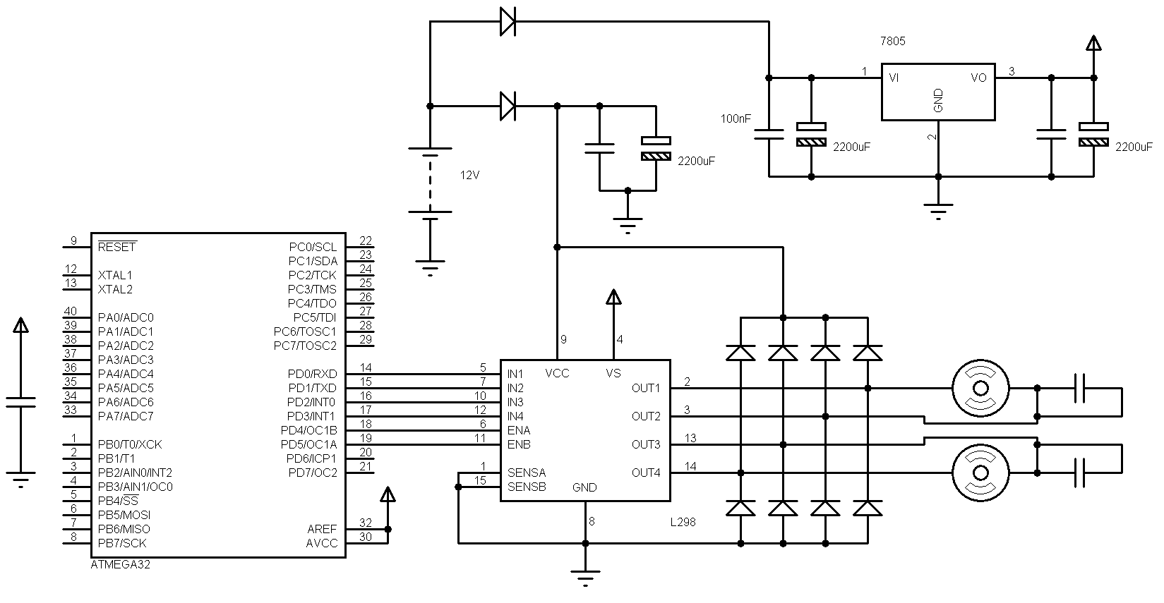
ارسال: #7
RE: مشکل در راه اندازی مسیریاب
http://www.iranled.com/forum/attachment.php?aid=4914
شما اگه باتریتون 12 هستش رگولاتور 7812 رو بردارین و خروجی باتری رو به خروجی رگولاتور 7812 وصل کنین !

من همیشه از این مدار استفاده میکردم:
http://www.iranled.com/forum/attachment.php?aid=2879

البته تغذیه درایور جابه جا وصل شده و حواستون باشه !!!

سرچ کنین تایپیک مشابه زیاده !!!
۲۸-مرداد-۱۳۸۹, ۱۶:۵۳:۳۷
ارسال‌ها
پاسخ
تشکر شده توسط : reza555, رسول, ram3di
salarhp آفلاین
تازه وارد

ارسال‌ها: 16
موضوع‌ها: 7
تاریخ عضویت: مرداد ۱۳۸۹

تشکرها : 4
( 6 تشکر در 4 ارسال )
ارسال: #8
RE: مشکل در راه اندازی مسیریاب
سلام
میشه درمورد خازنی که برای موتور در نظر گرفتید توضیح دهید.
با تشکر از لطف شما...
۲۷-شهریور-۱۳۸۹, ۱۲:۵۰:۴۰
ارسال‌ها
پاسخ
رسول غایب
بازنشسته
*****

ارسال‌ها: 2,458
موضوع‌ها: 237
تاریخ عضویت: دى ۱۳۸۸

تشکرها : 15003
( 20196 تشکر در 5767 ارسال )
ارسال: #9
RE: مشکل در راه اندازی مسیریاب
اون خازنها جهت رفع نویزه که میتونی یه سرشو به مثبت موتور بدی وسر دیگشو به بدنه موتور ویا اینکه خازن رو ما بین مثبت ومنفی موتور قرار بدی ..
۲۷-شهریور-۱۳۸۹, ۱۳:۰۸:۳۳
ارسال‌ها
پاسخ
تشکر شده توسط : sheitunak, t3r!p3000, ram3di
salarhp آفلاین
تازه وارد

ارسال‌ها: 16
موضوع‌ها: 7
تاریخ عضویت: مرداد ۱۳۸۹

تشکرها : 4
( 6 تشکر در 4 ارسال )
ارسال: #10
RE: مشکل در راه اندازی مسیریاب
(۲۷-شهریور-۱۳۸۹, ۱۳:۰۸:۳۳)رسول نوشته است: اون خازنها جهت رفع نویزه که میتونی یه سرشو به مثبت موتور بدی وسر دیگشو به بدنه موتور ویا اینکه خازن رو ما بین مثبت ومنفی موتور قرار بدی ..

چه نوع خازنی و چه مقداری بهترین انتخاب هست؟.
۲۷-شهریور-۱۳۸۹, ۱۸:۴۵:۱۴
ارسال‌ها
پاسخ
رسول غایب
بازنشسته
*****

ارسال‌ها: 2,458
موضوع‌ها: 237
تاریخ عضویت: دى ۱۳۸۸

تشکرها : 15003
( 20196 تشکر در 5767 ارسال )
ارسال: #11
RE: مشکل در راه اندازی مسیریاب
معمولا خازن عدسی 100 نانو فاراد میذارن ...
۲۷-شهریور-۱۳۸۹, ۱۹:۴۵:۱۵
ارسال‌ها
پاسخ
تشکر شده توسط : mahdi20, t3r!p3000, ram3di


موضوعات مرتبط با این موضوع...
موضوع نویسنده پاسخ بازدید آخرین ارسال
Sad [فوری] راه اندازی استپر موتور ماشین hmdv 5 1,737 ۲۹-تير-۱۳۹۸, ۰۱:۳۰:۵۴
آخرین ارسال: 1نفر
  راه اندازی سروو موتور porche 10 7,044 ۲۲-آذر-۱۳۹۳, ۱۵:۴۹:۰۲
آخرین ارسال: omid_phoenix
  [سوال] راه اندازی Step Motor شش سیمه ehsancompany 8 13,531 ۲۳-شهریور-۱۳۹۳, ۱۰:۰۱:۵۶
آخرین ارسال: ark143
  راه اندازی موتور با استفاده از کامپس sara.ee 2 3,043 ۰۱-اردیبهشت-۱۳۹۲, ۱۴:۲۴:۳۳
آخرین ارسال: ha_60
  بهترین مدار ها و قطعات برای ربات مسیریاب abbasalifix 17 15,313 ۲۷-دى-۱۳۹۱, ۱۵:۴۶:۴۴
آخرین ارسال: omid_phoenix
  مشکل در راه اندازی استپ موتور با درایور شرکت جمشاد myhomeco 11 13,683 ۰۶-آذر-۱۳۹۱, ۰۰:۱۹:۴۳
آخرین ارسال: aliyazdani
  راه اندازی bts7810 saeed.rfl 9 8,152 ۲۳-دى-۱۳۹۰, ۲۲:۰۴:۳۵
آخرین ارسال: maxn@morteza
  برنامه راه اندازی استپر با بسکام abbasalifix 4 7,867 ۱۵-تير-۱۳۹۰, ۱۱:۵۳:۰۲
آخرین ارسال: رسول
  راه اندازی موتور ها با L298 comproxsoft 9 17,688 ۰۷-خرداد-۱۳۹۰, ۱۲:۱۳:۴۹
آخرین ارسال: h0x00i
  مشکل با uln2003 برای راه اندازی استپ موتور golce 5 10,704 ۱۶-دى-۱۳۸۹, ۲۳:۲۸:۵۶
آخرین ارسال: h0x00i

پرش به انجمن:


کاربرانِ درحال بازدید از این موضوع: 1 مهمان

صفحه‌ی تماس | IranVig | بازگشت به بالا | | بایگانی | پیوند سایتی RSS